PLOS Pathogens | 攻破难题!研究揭示寨卡病毒感染破坏大脑发育关键病毒决定因素
寨卡病毒(ZIKV)感染是全球公共卫生的重大关切,特别是在孕妇感染时,可能会导致胎儿出现严重的脑发育缺陷,最终引发婴儿小头症。目前,由于对寨卡病毒发病机制了解有限,尚无针对该病毒的抗病毒疗法或疫苗。
尽管已有大量研究使用现有的免疫缺陷小鼠模型和新开发的类器官培养模型来探索ZIKV的神经致病性,但驱动ZIKV神经致病性的病毒和宿主决定因素仍不清楚。
克服了现有模型的局限性,加拿大国家科学研究学院(INRS)研究人员在PLOS Pathogens杂志发表文章:A zebrafish-based in vivo model of Zika virus infection unveils alterations of the glutamatergic neuronal development and NS4A as a key viral determinant of neuropathogenesis,该研究基于斑马鱼建立了一种寨卡病毒感染的替代体内模型。利用该系统的独特优势,研究人员首次在组织、细胞和分子水平上研究了寨卡病毒感染早期发育阶段的大脑。

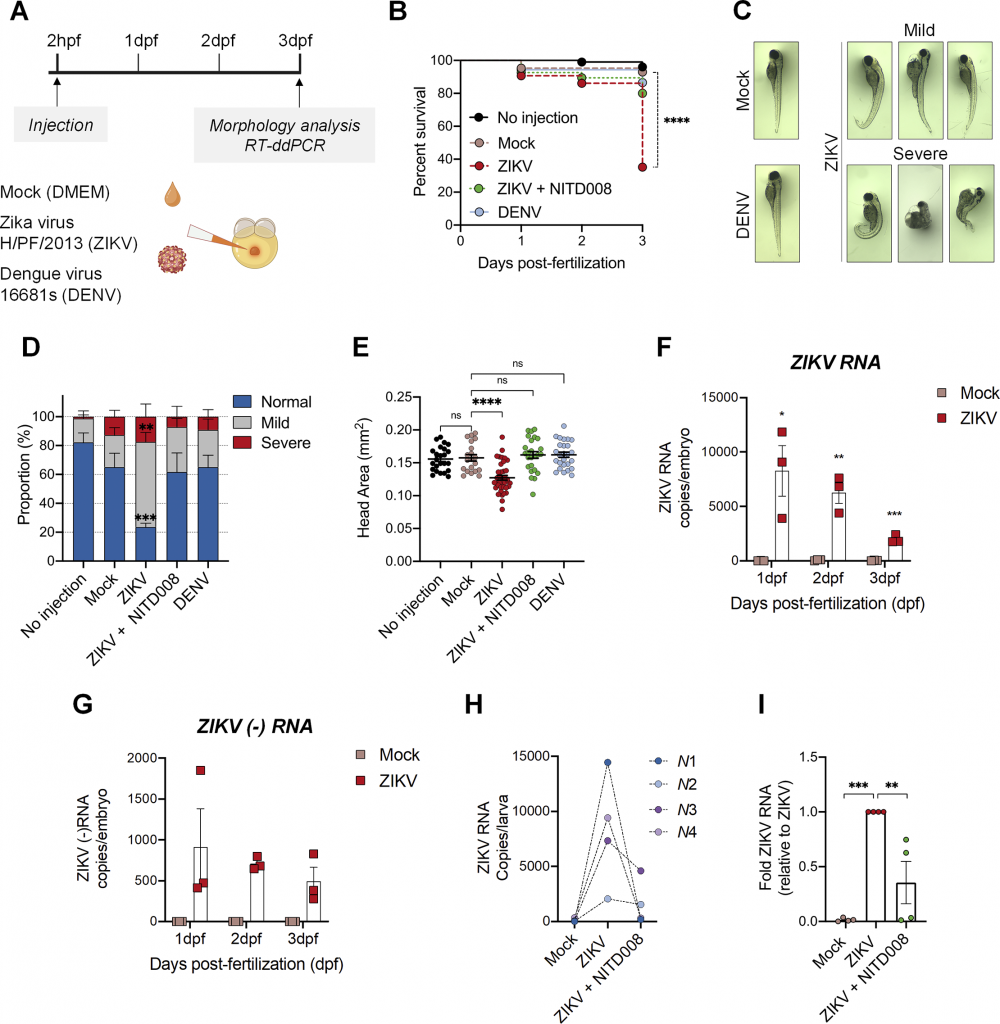
ZIKV 在斑马鱼中有效感染
研究人员在斑马鱼受精后2小时将ZIKV注射到卵黄中,ZIKV可在斑马鱼胚胎和幼虫中高效感染和复制。研究表明,ZIKV感染斑马鱼幼虫后,其大脑发育出现缺陷,与哺乳动物类似,包括头部变小、神经祖细胞(NPC)感染和耗竭。
此外,转录组分析显示,感染胚胎中分离出的NPC基因表达失调,涉及生存和神经分化的基因表达发生变化,包括谷氨酸转运蛋白vglut1表达下调,导致大脑中的谷氨酸能神经网络发生改变。这些发现与之前在其他动物模型中的报告一致。

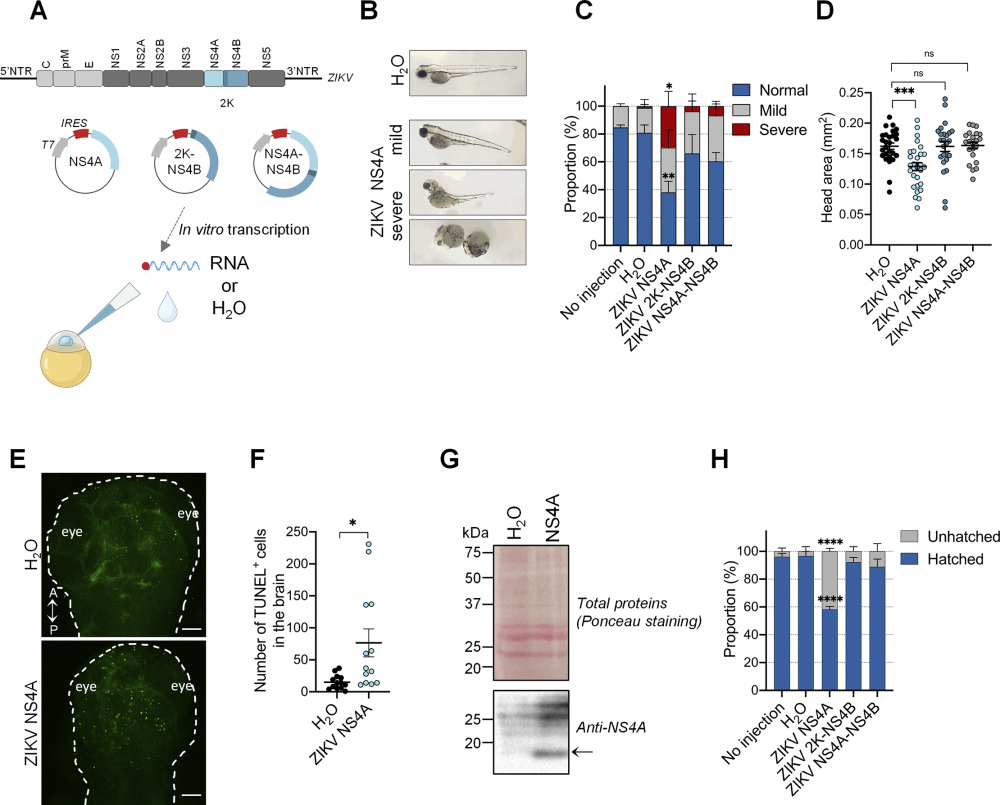
NS4A 是 ZIKV 神经发病机制的主要蛋白
研究人员发现,ZIKV的NS4A蛋白是神经致病性的关键决定因素,其单独表达即可重现感染动物中观察到的表型。这是首次在脊椎动物模型中证实该病毒蛋白具有这样的作用。此外,ZIKV感染斑马鱼幼虫后,其行为活动出现重大缺陷,这与大脑发育缺陷密切相关。而感染登革热病毒(DENV)的斑马鱼幼虫则未出现明显的发育异常。
该研究还表明,使用NS5聚合酶抑制剂NITD008治疗ZIKV感染的动物,可以逆转ZIKV诱导的形态和行为缺陷,并降低病毒载量。这不仅证明了ZIKV
vRNA复制是诱导发育缺陷的必要条件,还为利用斑马鱼进行抗病毒药物体内疗效研究提供了原理验证。
此外研究还发现,ZIKV感染斑马鱼幼虫后,其大脑中出现了细胞凋亡增加和NPC耗竭,这可能是导致小头症的原因。转录组分析显示,ZIKV感染的NPC中vglut1基因表达下降约130倍。vglut1是兴奋性谷氨酸能神经元和谷氨酸能突触的特异性生化标记,其表达下降可能与神经发育障碍有关。这为开发针对ZIKV感染的新疗法提供了可能的方向。
总之,该研究揭示了斑马鱼幼虫作为ZIKV致病性模型的价值,为理解ZIKV的神经致病性提供了新的见解,并为抗病毒药物的体内筛选和测试提供了一个理想的平台。

强大的研究工具
该研究论文的第一作者Aïssatou Aïcha Sow说:“斑马鱼是一种非常有趣的模型,因为它的解剖发育与人类非常相似,但发育速度要快得多。仅仅48小时,我们就能观察到大多数器官,包括大脑;而在小鼠中需要好几天,在人类中则需要好几个月。它们还是透明的,受精过程发生在体外,这使我们能够实时观察器官发育。”

得益于斑马鱼的透明性、体外发育以及基因组可修改性,研究人员可以观察到特定类型的神经元。Patten教授说:“斑马鱼在研究中极为有用。它们使我们能够快速且同时测试许多药物——这是在人类中无法做到的。”
得益于斑马鱼的透明性和快速发育,研究人员可以近距离观察大脑的形成以及病毒是如何破坏这一过程的。

斑马鱼模型还使科学家能够研究与该疾病相关的基因,并在细胞水平上了解发病机制。其中一个主要优势是:研究人员可以同时处理数百条幼虫,从而获得更稳健、更可靠的结果。
该团队希望这种模型能够为人们理解寨卡病毒对大脑的毁灭性影响开辟新的途径,并为测试有前景的治疗方法提供帮助。
