巨噬细胞ADAM8:心肌梗死后修复的关键抑制靶点
“胸口突然像被巨石压住,喘不上气……”这是很多人对心肌梗死(简称心梗)的直观印象。
作为全球公认的“心血管杀手”,心梗不仅致死率高,即便及时抢救成功,不少患者后续也会出现心力衰竭、心律失常等后遗症,生活质量大打折扣,心肌梗死作为全球心血管领域的重大疾病负担,其高致死率与高致残率一直是临床诊疗的核心挑战。
近期,中国科学家发表在国际期刊《Journal of Advanced Research》上的一项研究,给心梗治疗带来了新希望:他们揪出了阻碍心梗后心脏修复的“关键黑手”——巨噬细胞里的ADAM8分子。这个发现不仅帮我们看清了心脏修复的“绊脚石”,更给新型药物研发指明了方向。
心肌梗死,不只是“心脏痛”那么简单
据世界卫生组织报告显示,每年全球约有1790万人死于心血管疾病,其中很大一部分比例便是由心肌梗死导致。在中国,心肌梗死的发病率也呈逐年上升趋势,每18-20秒就有1人因心血管疾病死亡,形势十分严峻。
那么,究竟什么是心肌梗死呢?简单来说,心肌梗死是由于冠状动脉急性、持续性缺血缺氧所引起的心肌坏死。冠状动脉是为心脏供血的重要血管,一旦它被堵塞,心脏肌肉就会因为得不到足够的氧气和营养物质而开始死亡,这就如同给心脏“断粮”,后果不堪设想。

图源网络
很多人对心梗的认知只停留在“胸痛”,但其实它的症状远比想象中复杂。典型症状是胸骨后或心前区的压榨性、紧缩性疼痛,持续数分钟不缓解;非典型症状更隐蔽,比如部分老年人、糖尿病患者可能只出现胸闷、气短,甚至是牙痛、下颌痛、上腹部疼痛,很容易被误诊。还有些人会出现“先兆症状”,比如发作前几天频繁胸闷、活动后加重,这时候一定要及时就医,避免悲剧发生。
正是因为心梗危害极大,当前临床治疗策略以“血运重建、心肌保护、二级预防”为核心目标,形成药物治疗与介入/外科手术协同的综合体系:
药物类别 | 具体药物 | 核心作用 |
溶栓药物 | 尿激酶、链激酶、重组人组织型纤溶酶原激活剂(阿替普酶) | 激活纤溶系统,溶解堵塞血管的血栓,实现血管再通 |
抗血小板药物 | 阿司匹林、氯吡格雷、替格瑞洛 | 抑制血小板聚集,预防血栓形成,尤其适用于支架植入术后血栓预防 |
抗凝药物 | 肝素、低分子肝素 | 阻断凝血瀑布反应,辅助预防血栓形成,多在住院期间短期使用 |
他汀类药物 | 阿托伐他汀、瑞舒伐他汀 | 调节血脂代谢,稳定动脉粥样硬化斑块,降低心梗复发风险 |
β受体阻滞剂 | 美托洛尔 | 改善心肌重构,降低梗死后心力衰竭的发生率 |
血管紧张素转换酶抑制剂(ACEI) | 贝那普利等 | 改善心肌重构,减少梗死后心衰风险 |
血管紧张素Ⅱ受体拮抗剂(ARB) | 缬沙坦等 | 作用机制与ACEI类似,适用于不能耐受ACEI的患者,改善心肌重构 |
尽管介入治疗与冠脉搭桥手术可显著提高急性期血管开通率,但现有治疗手段仍无法有效解决梗死后心肌修复的核心难题——即如何促进坏死心肌区域的血管再生、抑制过度纤维化。这一临床痛点也成为近年来心血管领域药物研发的核心突破口,亟需挖掘调控心肌修复进程的关键分子靶点。
也正因为如此,科学家们一直在寻找能从根源上促进心脏修复的新靶点,而近期《Journal of Advanced Research》上的一项研究,就找到了这样一个关键分子。
新希望:揪出阻碍心脏修复的“关键分子”
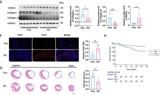
在心脏修复的过程中,巨噬细胞就像我们身体里的“清洁兵”兼“维修工”,心梗发生后,会第一时间赶到坏死区域,清除坏死的心肌细胞和垃圾,同时分泌各种因子,促进新血管生成和组织修复。而此研究的核心发巨噬细胞里的一个“捣蛋分子”——ADAM8,让本应负责修复的“维修工”变成了“破坏者”。

图源Journal of Advanced Research
研究团队首先通过临床数据验证:急性心梗患者的血浆中,ADAM8水平显著高于非心梗人群。随后在小鼠实验中发现,心梗后3天,小鼠心脏巨噬细胞中的ADAM8表达达到峰值,且主要集中在巨噬细胞内,其他细胞中表达极少。这说明ADAM8很可能与心梗后的病理进程密切相关。
为了验证ADAM8的“破坏作用”,研究人员培育了巨噬细胞特异性敲除小鼠,结果发现,当这些小鼠发生心梗后,心脏修复能力明显变强,28天的存活率比普通小鼠高出不少。反过来,如果让小鼠的巨噬细胞过度表达ADAM8,心梗后的修复效果会急剧变差,这进一步证实了ADAM8确实是阻碍心脏修复的关键。

图源Journal of Advanced Research
深扒机制:ADAM8如何“搞破坏”
深入研究后,团队揭开了ADAM8的“破坏机制”:它会通过结合一种叫ANXA2的蛋白,促进其Ser26位点磷酸化,进而激活mTOR通路,最终抑制“自噬”过程。而自噬是细胞清除垃圾、维持稳态的关键机制,对巨噬细胞的功能至关重要。
当ADAM8抑制自噬后,巨噬细胞会“画风突变”:炎症因子(如IL-1β、TNF-α)分泌增多,加重梗死区域的炎症反应;而血管生成因子(如VEGFA)分泌减少,阻碍新血管形成。这一增一减,直接导致心脏修复受阻,损伤加重。反之,敲除ADAM8后,这条“破坏通路”被阻断,自噬激活,巨噬细胞会转向“抗炎促修复”的友好状态,助力心脏恢复。

图源Journal of Advanced Research
四、ADAM8作为药物靶点的临床转化价值
该研究为心肌梗死治疗领域的药物研发提供了两大核心方向:
其一,ADAM8可作为心梗诊断的潜在生物标志物。鉴于急性心梗患者血浆中ADAM8水平的特异性升高,未来可开发基于ADAM8的检测试剂盒,辅助临床早期诊断,尤其适用于症状不典型的疑似病例,提高诊断精准度;
其二,ADAM8抑制剂具备明确的药物研发潜力。研究中使用的ADAM8特异性抑制剂BK-1361已在动物实验中展现出显著的心肌保护效果,未来通过优化药物剂型、提高靶向性,有望开发出用于心梗后修复的新型靶向药物。
参考文献:
Ji Z, Guo J, Zhang R, Zuo W, Xu Y, Qu Y, Tao Z, Li X, Li Y, Yao Y, Ma G. ADAM8 deficiency in macrophages promotes cardiac repair after myocardial infarction via ANXA2-mTOR-autophagy pathway. J Adv Res. 2025 Jul;73:483-499. doi: 10.1016/j.jare.2024.07.037. Epub 2024 Aug 2. PMID: 39097092; PMCID: PMC12225930.
中洪博元心肌梗死模型介绍
冠状动脉左降前支结扎构建SD大鼠心肌梗死模型
造模方法:SD大鼠麻醉固定,沿颈部中线切开皮肤,暴露气管,气管插管接呼吸机,连接心电图机。打开胸腔,在左冠状动脉中上1/3处结扎。心电图检测确定造模成功后,缝合胸腔,肌肉注射青霉素。假手术组:在相同位置处穿线,但不结扎。
阳性药物:培哚普利
免责声明:本号内容仅供读者学习和交流。文章、图片等版权归原作者享有,如有侵权,请留言联系。
关于中洪博元
江西中洪博元生物技术有限公司成立于2015年,11年来坚持大规模标准化创制人类疾病动物模型,开展更接近人类疾病发生发展机制、更有临床转化价值的原创动物模型技术攻关,目前,中洪博元已合作药企200余家,开展项目300余项,积累了丰富的药理药效项目经验。
中洪博元秉承助力新药研发理念,开展基于动物疾病模型的药效研究,拥有获得AAALAC完全认可的实验平台。公司配备了全种类实验场地,大小鼠SPF级标准实验室3000平米,猪、犬、羊、兔大动物实验室4000平米,检测中心5000平米。平台使用SPF级动物,配备10万级洁净度屏障环境,在规范的SOP和严格的QA流程管理下,确保每个实验高标准完成。
如想了解实验详情欢迎咨询:
💬 微信公众号「中洪药效评价」咨询
📞 拨打15180153675(微信同号)
