Science重磅!老药新用,卵巢早衰患者重获生育希望
《Sience》新突破:FDA批准的肾病/心衰药非奈利酮(Finerenone),有望恢复卵巢早衰患者的生育能力。
✍核心发现:
★新机制:非奈利酮减少卵巢基质纤维化沉积,缓解胶原蛋白对卵泡发育的抑制,为卵泡生长创造适宜微环境。
★新成果:临床试验中14名POI患者治疗后均恢复卵泡发育,5名患者通过辅助生殖获得可移植胚胎,无明显不良影响。
⚡️科学价值:
从药物重定位→机制解析→临床验证,本研究完整绘制了非奈利酮治疗卵巢早衰的致病通路与治疗路径,颠覆了POI传统治疗思路,为卵巢早衰不孕患者带来全新生育希望!
文献解读

图源:Science
研究概况:POI 治疗困局与老药新用的破局之路
早发型卵巢功能不全(POI)影响全球1%-3%的40岁以下女性,其特征包括月经稀发或闭经、性类固醇缺乏、促卵泡激素水平升高及不孕,主要原因是卵泡发育障碍、窦卵泡缺失,即便存在残留小卵泡,也无法对促性腺激素刺激产生反应,导致不可逆性不孕。目前尚无临床批准的口服药物可恢复患者生育能力。
“老药新用” 凭借已知药物的安全性优势,成为加速新适应症临床转化的重要方向。
2026年2月5日,香港大学刘奎、王天任团队在国际顶刊《Science》(IF 63.7)发表了标题为“Antifibrotic drug finerenone restores fertility in premature ovarian insufficiency”的重磅研究,通过筛选 FDA已批准药物库的1297 种化合物,首次发现原本用于治疗2型糖尿病相关慢性肾病和心力衰竭的非奈利酮,可有效恢复卵巢早衰患者的生育能力,相关研究成果为 POI 治疗开辟了全新赛道。
研究结果:从动物实验到临床,非奈利酮展现显著疗效
研究团队整合药物筛选、动物模型验证、人体临床试验多维度研究手段,层层验证非奈利酮对卵巢早衰的治疗效果,实现从基础研究到临床转化的无缝衔接。
01药物筛选:从1297种化合物中锁定核心候选药
研究团队基于小卵巢卵泡发育调控的前期研究成果,搭建专属药物筛选平台,对1297 种 FDA 已批准化合物进行系统筛选,最终锁定非奈利酮—— 一种非甾体类矿物皮质激素受体拮抗剂,为 POI 相关不孕症的潜在治疗药物,其已知的抗炎、抗纤维化、抗氧化应激特性,成为适配 POI 治疗的关键基础。

FDA药物库筛选鉴定出finerenone为刺激小鼠卵泡发育的候选药物
02动物实验:有效促进卵泡发育,无不良子代影响
在小鼠模型中,研究团队证实非奈利酮可显著刺激老年小鼠的卵巢卵泡发育,成功激活残留小卵泡的生长进程。更重要的是,实验未观察到药物对小鼠卵母细胞质量、早期胚胎发育产生负面影响,且子代小鼠健康状况良好,为临床应用奠定了坚实的安全性基础。

口服灌胃finerenone刺激老年小鼠卵泡发育
03临床试验:14名患者均获卵泡发育
研究团队开展了针对性临床试验,入组14 名确诊卵巢早衰的不孕女性,患者平均 32 岁,POI 确诊时间 1-11 年,且常规生育治疗均告无效。
患者接受口服非奈利酮(每周 2 次,每次 20mg) 治疗后,取得了令人振奋的结果:
✅ 3-7 个月治疗后,所有 14 名患者均观察到窦卵泡样结构发育,共出现 80 个窦卵泡;
✅ 轻微卵巢刺激后,8 名患者有 20 个卵泡发育至排卵前大小,达到辅助生殖取卵标准;
✅ 5 名已婚患者通过辅助生殖技术,成功获得 3 个有活力的可移植胚胎,实现了卵巢早衰患者生育能力的实质性恢复。
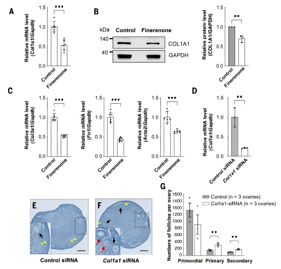
分子机制破解:靶向卵巢基质纤维化,而非卵泡本身
本次研究的重大突破,不仅在于发现非奈利酮的新适应症,更在于颠覆了卵巢早衰的传统治疗认知—— 首次证实卵巢基质而非卵泡本身,是治疗POI 相关不孕症的有效策略。
非奈利酮的核心作用机制可概括为:
1. 卵巢早衰患者的卵巢基质存在严重的纤维化沉积,大量胶原蛋白形成物理性约束,直接抑制残留小卵泡的激活与生长,这是卵泡发育障碍的核心原因;

finerenone通过减少老年小鼠卵巢中的纤维化沉积促进小卵泡生长
2. 非奈利酮通过阻断矿物皮质激素受体的过度激活,显著减少卵巢基质中的胶原沉积,逆转纤维化状态;

finerenone介导的卵泡生长示意图
3. 纤维化的缓解解除了对卵泡的机械性抑制,为卵巢残留小卵泡的激活、生长创造了适宜的微环境,最终恢复卵泡的正常发育进程,实现生育能力的修复。
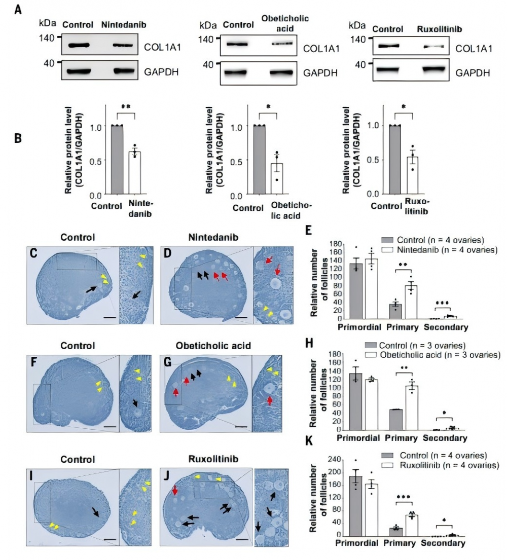
此外,研究团队还发现,非奈利酮并非个例 ——一系列 FDA 批准的口服抗纤维化药物(如尼达尼布、芦可替尼等),均能有效促进卵巢卵泡生长,证实了卵巢基质纤维化是 POI 中可药物干预的核心病理状态,为 POI 治疗开辟了全新的药物研发方向。

FDA批准的其他口服抗纤维化药物可刺激小鼠卵巢卵泡激活
论文链接:
https://www.science.org/doi/10.1126/science.adz4075
· 中洪博元多囊卵巢模型·




免责声明:本号内容仅供读者学习和交流。文章、图片等版权归原作者享有,如有侵权,请留言联系。
关于中洪博元
江西中洪博元生物技术有限公司成立于2015年,11年来坚持大规模标准化创制人类疾病动物模型,开展更接近人类疾病发生发展机制、更有临床转化价值的原创动物模型技术攻关,目前,中洪博元已合作药企200余家,开展项目300余项,积累了丰富的药理药效项目经验。
中洪博元秉承助力新药研发理念,开展基于动物疾病模型的药效研究,拥有获得AAALAC完全认可的实验平台。公司配备了全种类实验场地,大小鼠SPF级标准实验室3000平米,猪、犬、羊、兔大动物实验室4000平米,检测中心5000平米。平台使用SPF级动物,配备10万级洁净度屏障环境,在规范的SOP和严格的QA流程管理下,确保每个实验高标准完成。
