顶刊背书(Adv. Sci.),药械双重突破!干眼症治疗进入新时代
干眼症正成为我国国民健康的 “隐形困扰”,每 10 个中国人中就有 2-3 人受其影响,这一与《中国干眼临床诊疗专家共识(2024 年)》所披露的 21.0%-52.4% 患病率相符的高发态势,让其稳居眼科门诊 “第一大病种”,更催生了千亿级市场蓝海。在高压生活与数字时代的双重作用下,长时间使用手机、平板导致的瞬目减少、泪液蒸发加速,叠加用眼环境的持续变化,使得干眼症患病率呈逐年攀升趋势,且已覆盖全年龄段,从青少年到老年群体均受波及。

图源:中洪博元
尽管 2023 AAO 指南等提出了分阶段治疗方案,但基础治疗仍高度依赖滴眼液等缓解性手段,缺乏能针对病因的治疗性药物。临床常用药物包括玻璃酸钠滴眼液等人工泪液以补充泪液、环孢素 A 等免疫抑制剂调控炎症,部分中重度患者会用到糖皮质激素或自体血清滴眼液,但这些药物多以改善干涩、异物感等症状为目标,无法彻底逆转泪膜损伤或睑板腺功能障碍等核心病理问题。更值得关注的是,传统滴眼液存在药物吸收率不足 5% 的局限,难以充分发挥药效,叠加对症药物匮乏的行业痛点,使得巨大的临床需求尚未得到满足。
2025 年,中国眼科领域两大突破性成果的相继落地—— 爱尔眼科联合南开大学研发的 ROS 响应型微针贴片获顶刊封面认证,恒瑞医药引进的全氟己基辛烷滴眼液作为全球唯一 MGD 特效药正式上市,分别以技术创新与适应症破局掀起干眼病治疗新时代。
技术壁垒型:顶刊认证的 "智能导弹"——直击干眼病灶
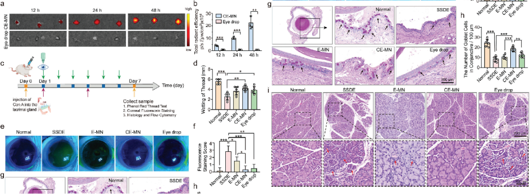
2025 年 4 月 24 日,国际权威期刊Advanced Science将封面授予爱尔眼科与南开大学联合团队的 ROS 响应型微针贴片(CE-MN)研究,标志着我国在干眼靶向给药技术领域的原创突破获得国际认可。

图源:Advanced Science(中科院 1 区 TOP,影响因子 14.3)
该技术精准锁定干燥综合征相关干眼(SSDE)高价值细分市场。作为慢性自身免疫性疾病,SSDE 核心特征为 “女性高发 + 泪腺进行性萎缩”,其患者泪液分泌障碍程度远高于普通干眼,且现有治疗存在致命性临床短板—— 传统环孢菌素滴眼液受眼表泪液稀释、角膜屏障阻隔双重影响,眼部药物吸收率不足 5%,能精准抵达病变泪腺的有效药量更是微乎其微;同时,持续炎症引发的泪腺萎缩会进一步加剧治疗难度,最终形成 “需求迫切但解决方案匮乏” 的临床刚需缺口。针对这一核心痛点,CE-MN 技术构建“泪腺周靶向 + ROS 智能响应”双效系统,其核心竞争力聚焦三重不可替代的技术壁垒:
1.给药路径创新:通过泪腺周围微创给药方式,直接避开眼表生理屏障,大幅提升病变部位药物浓度,从根源解决传统滴眼液 “药到不了病灶” 的核心问题;
2.智能释放机制:利用 SSDE 患者炎症微环境中显著升高的活性氧(ROS),催化药物载体上的硼酸酯键断裂,实现 “炎症部位精准释药”,既避免药物浪费,又降低非病灶部位的潜在副作用;
3.复方协同设计:同步搭载环孢菌素(抗炎核心成分)与表没食子儿茶素没食子酸酯(组织修复成分),形成 “抗炎 + 修复” 协同效应,覆盖 SSDE “炎症损伤 - 腺体萎缩” 的病理链条,较单一成分治疗更具临床优势。

图源:Advanced Science
实验数据显示,该贴片可实现药物在泪腺内长效递送超 48 小时,较传统滴眼液显著延长作用窗口。在干眼小鼠模型中,其不仅能显著缓解泪腺炎症,更可有效改善泪液分泌功能,治疗效果全面优于传统滴眼剂。

图源:Advanced Science
在该研究合作中,南开大学与爱尔眼科分工明确且紧密协作。南开大学化学院郭术涛团队作为核心研发力量,主导关键技术突破,包括设计 ROS 响应型微针基质(利用 EGCG 与 3APBA 形成 ROS 敏感硼酸酯键)、筛选低粘度 NVP 单体解决疏水药物载药难题,以及构建温敏性 PNIPAM-B 可分离基底,为微针贴片的智能释药与舒适使用提供核心技术支撑;爱尔眼科则发挥临床与转化优势,由天津大学爱尔眼科医院华夏教授团队牵头,提供 SSDE 临床病理认知、干眼小鼠模型构建与验证(如泪液分泌检测、角膜荧光染色等),并通过爱尔眼科研究所、博士后工作站保障研究落地与数据支撑,双方共同实现 “实验室技术” 到 “临床治疗方案” 的转化,推动新型微针贴片在 SSDE 治疗中的突破。
市场独占型:全球唯一 MGD 特效药,终结 MGD 治疗空白
恒瑞医药子公司成都盛迪医药于 2025 年获批上市的全氟己基辛烷滴眼液,以 "全球唯一" 的市场定位切入更大体量的睑板腺功能障碍(MGD)相关干眼市场,展现出强大的商业化潜力。

图源:国家药品监督管理局官网
全氟己基辛烷(简称 F6H8)本身是早已存在的分子,且其国外原研产品也未成长为 “重磅炸弹级” 药物。而这一 “非热门” 属性,恰恰为恒瑞医药 2019 年从 Novaliq 公司引进中国独家权利,创造了难得的机遇。真正值得行业借鉴的,是这款产品 “老分子新用 + 制剂技术突破” 的开发思路 —— 它精准切入了睑板腺功能障碍(MGD)相关干眼这一刚需大市场。要知道,MGD 相关干眼在所有干眼患者中占比高达69%-86% ,但在这款产品上市前,该领域长期只有物理治疗手段,始终缺乏针对性的治疗药物,市场需求一直处于 “待满足” 状态。

图源:Business Wire
这款产品的核心竞争力,源于依托EyeSol® 无水药物递送技术平台,对 F6H8 分子实现的 “制剂级革新”。它将单一组分的全氟己基辛烷,制成不含水、油脂、表面活性剂及防腐剂的制剂,从根源上解决了传统滴眼液稳定性差、易刺激眼部的两大痛点。
革新带来的三重实用价值:
1.快速锁水防护:药液表面张力极低,能在眼表迅速扩散并形成 “超分子保护膜”,直接抑制泪液过快蒸发。
2.实现对因治疗:凭借 “亲气亲脂双相性”,既能补充泪膜所需脂质,又能疏通堵塞的睑板腺,完成从传统 “对症补水” 到 “对因治疗” 的升级。
3.提升用药依从性:“无水无防腐剂” 特性打破普通滴眼液开封后 4 天内用完的限制,大幅降低患者用药顾虑,尤其适合长期使用。
Ⅲ 期临床数据提供强支撑:
临床研究(NCT05515471)结果显示,疗效层面:用药 2 周即显著降低眼干症状评分(VAS),29 天可改善角膜损伤,疗效持续至 57 天研究终点。安全层面:过敏性结膜炎发生率仅 1.4%,无严重不良事件;同时突破开封后 4 周使用限制,进一步提升患者依从性。

图源:JAMA Ophthalmol
随着这款产品在国内市场逐步打开局面,其带来的行业影响值得期待:参考中国干眼药物市场16.17% 的年复合增长率,该产品年销售额能达到数亿元规模的可能性很大,预计将带动更多药企跟进研发。但这种 “跟随” 不会是简单的分子结构仿造,更可能聚焦于 “无水制剂技术” 的优化与适配 —— 围绕 “进一步提升稳定性、降低刺激性、延长使用周期” 等核心需求展开竞争,推动整个 MGD 治疗领域的技术迭代。
此外,两大突破均建立在标准化动物模型验证的坚实基础上,这为风险评估与合作决策提供关键依据。干眼研究领域的经典模型为成果转化提供了可靠的 "临床前验证体系":爱尔眼科的 CE-MN 在小鼠模型中验证了泪腺功能修复效果,恒瑞的全氟己基辛烷滴眼液通过动物模型证实了脂质层改善与角膜修复作用,这些临床前数据均为后续的临床推进与商业化估值提供了核心依据。
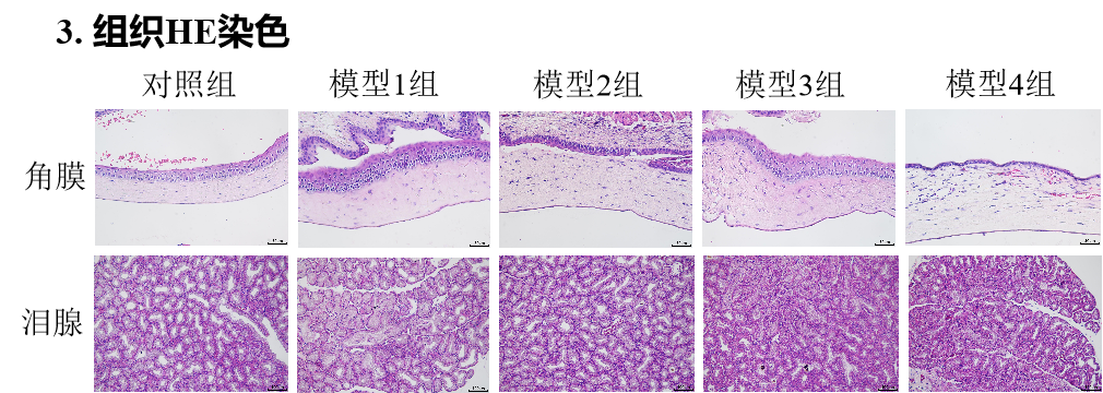
中洪博元干眼症模型介绍——东莨菪碱/苯扎氯铵诱导小鼠干眼症模型
东莨菪碱诱导模型聚焦于泪液分泌不足型干眼,其造模原理源于药物对神经调节的干预 —— 作为外周抗胆碱药物,东莨菪碱可竞争性抑制泪腺 M 受体,阻断副交感神经对泪腺分泌的调控作用,从而直接导致泪液生成减少。实验中通常采用皮下注射给药,并结合干燥环境模拟泪液蒸发加速,最终构建出泪液分泌不足合并蒸发过强的混合型干眼模型。该模型能精准复现干眼早期的核心特征,特别适合轻中度干眼的发病机制研究及药物初步筛选。
苯扎氯铵诱导模型则专注于蒸发过强型重症干眼,其造模机制与临床常见诱因高度相关 —— 苯扎氯铵作为眼科制剂中常用的防腐剂,可破坏角膜上皮细胞间的紧密连接,损伤眼表屏障功能,进而引发泪膜稳定性下降、眼表炎症及上皮细胞凋亡。该模型的病理特征与人类重症干眼高度相似,不仅表现为泪膜破裂时间缩短、泪液渗透压升高(远超 316 mOsmol/L 的干眼诊断阈值),还伴随明显的角膜上皮缺损、杯状细胞大量丢失及鳞状上皮化生,是验证药物对眼表修复及抗炎效果的理想模型。
造模:6-8周龄雌性Balb/c小鼠适应性饲养1周,实验分为对照组、模型1组(东莨菪碱)、模型2组(东莨菪碱+中剂量苯扎氯铵)、模型3组(中剂量苯扎氯铵)、模型4组(高剂量苯扎氯铵)交替在动物双下肢注射氢溴酸东崀菪碱;不同浓度的苯扎氯铵滴眼液。
模型验证



结果显示,对照组结构正常,无明显病理变化;模型组均可见角膜结构异常,基质细胞水肿,基质层增厚。其中模型1组角膜组织明显可见上皮层细胞增生;模型2组角膜组织局部上皮层结构消失,基质层存在少量出血,泪腺中可见血管扩张充血;模型3组角膜组织明显可见上皮细胞增生,泪腺腺泡高度扩张;模型4组角膜上皮细胞减少,上皮层变薄,基质层可见毛细血管增生与血管扩张充血,同时伴随炎性细胞浸润;综上所述模型造模成功。
参考文献:
【1】中国干眼专家共识:定义和分类(2020年)[J]. 中华眼科杂志,2020,56(06):418-422.
【2】Fiona,Stapleton,Monica,et al. TFOS DEWS II Epidemiology Report[J]. The ocular surface,2017.
【3】张丽. 240例干眼症患者临床特征分析[J]. 中国现代药物应用, 2019, 13(13): 23-25.
【4】Mu J, Ding X, Song Y, Mi B, Fang X, Chen B, Yao B, Sun X, Yuan X, Guo S, Hua X. ROS-Responsive Microneedle Patches Enable Peri-Lacrimal Gland Therapeutic Administration for Long-Acting Therapy of Sjögren's Syndrome-Related Dry Eye. Adv Sci (Weinh). 2025 Apr;12(16):e2409562. doi: 10.1002/advs.202409562.
【5】Vittitow J, Kissling R, DeCory H, Borchman D. In Vitro Inhibition of Evaporation with Perfluorohexyloctane, an Eye Drop for Dry Eye Disease. Curr Ther Res Clin Exp. 2023 May 12;98:100704. doi: 10.1016/j.curtheres.2023.100704.
【6】Tian L, Gao Z, Zhu L, Shi X, Zhao S, Gu H, Xu G, Wang L, Dai H, Zhang H, Jin X, Ma K, Xu Y, Ma L, Pei C, Ke B, Krösser S, Zhang Y, Jie Y. Perfluorohexyloctane Eye Drops for Dry Eye Disease Associated With Meibomian Gland Dysfunction in Chinese Patients: A Randomized Clinical Trial. JAMA Ophthalmol. 2023 Apr 1;141(4):385-392. doi: 10.1001/jamaophthalmol.
