顶刊破局:《Immunity》解码白癜风神经免疫致病密码,为药物开发锚定新方向
2025 年 6 月,上海交通大学医学院附属第一人民医院王宏林团队、杭州市第三人民医院许爱娥教授等在 Cell 子刊Immunity发表重磅研究《Nociceptor-derived CGRP enhances dermal type I conventional dendritic cell function to drive autoreactive CD8+ T cell responses in vitiligo》。首次揭示"感觉神经元 - CGRP-cDC1-CD8+T 细胞" 这一全新致病机制,为全球数千万患者点亮了希望之光。

更令人振奋的是,从 IL-15 单抗到神经信号抑制剂,从中药改造新药到靶向 JAK 抑制剂,国内4款创新药物目前正从不同靶点突破治疗瓶颈。这场围绕 3000 万患者的 "肤色保卫战",已进入多点开花的关键阶段。
3000 万患者的隐痛:无药可用的治疗困局
"脸上的白斑像块橡皮擦,慢慢擦掉了我的自信。" 这是一位白癜风患者的真实自述。这种以黑色素细胞受损为特征的自身免疫性疾病,正影响着全球 0.5%-2% 的人口,其中我国患者约 3000 万,且呈逐年增长趋势。

图片来源:新浪新闻网
白癜风治疗长期面临三大难题:
1)传统药物治标不治本:糖皮质激素、钙调神经磷酸酶抑制剂等老药已沿用20 余年,仅能短期抑制免疫反应,无法促进黑色素再生,30%-40% 的患者停药后会复发;
2)获批药物覆盖不足:全球仅芦可替尼乳膏获FDA 批准用于 12 岁以上患者,国内尚未正式上市,仅在海南博鳌医疗先行区使用;
3)特殊人群无药可选:我国40% 的白癜风患者为 2-12 岁儿童,约 1200 万人,但全球尚无一款获批的儿童专用新药。
生理损伤之外,心理创伤更让患者不堪重负。临床数据显示,约 90% 的患者曾遭受不同程度歧视,抑郁风险是普通人群的 5 倍。庞大的患者基数催生了巨大的市场需求。据 Pharma ONE 数据,全球白癜风药物市场 2024 年已达 49.1 亿美元,而国内市场仍处于待填补的空白状态,创新药上市后将迎来爆发式增长。
机制突破:神经免疫轴揭开致病真相
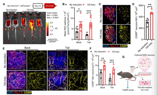
传统观点认为,白癜风是CD8+T 细胞直接攻击黑色素细胞所致,但对疾病上游调控机制始终不明。王宏林团队等历时多年的研究,终于破解了这一医学谜题。研究团队通过四种前沿技术的交叉验证,构建了完整的致病路径:
1)单细胞测序:发现皮损中1 型常规树突状细胞(cDC1)异常激活 CD8+T 细胞;
2)空间转录组分析:证实真皮cDC1 特异性高表达 CGRP 受体;
3)透明化成像:首次三维可视化"感觉神经 - cDC1-CD8+T 细胞" 的空间关联;
4)基因工程小鼠验证:敲除痛觉感受器或CGRP 受体后,小鼠白癜风症状显著缓解。

图片来源:Immunity
基于这些发现,团队提出全新机制:皮肤感觉神经元分泌的 CGRP(降钙素基因相关肽),会与 cDC1 表面的受体结合,增强其抗原提呈能力,进而激活大量自身反应性 CD8+T 细胞,最终导致黑色素细胞死亡。这一 "感觉神经元 - CGRP-cDC1-CD8+T 细胞轴" 的发现,颠覆了对白癜风发病机制的传统认知。
更具临床价值的是,研究团队筛选出 CGRP 受体拮抗剂瑞美吉泮,将其从口服药物改造为外用软膏剂型。在 57 例患者的临床试验中,这款 "跨界药物" 展现出显著疗效:
1)单独使用即可促进皮肤复色;
2)与 NB-UVB 光疗联合使用时效果倍增;
3)安全性良好,无严重不良反应。
这种 "靶点再定位 — 剂型改造 — 临床验证" 的转化模式,为新药研发提供了高效范本。目前该药物已完成 II 期临床试验,正在数据清理阶段,计划申请突破性疗法认定。

验证 CGRP 受体拮抗剂(瑞美吉泮)的治疗潜力(图片来源:Immunity)
国产新药矩阵:四大方向突破治疗瓶颈
如果说机制研究是点亮灯塔,那么创新药物研发就是驶向彼岸的航船。目前国内已有4款新药从不同靶点切入,形成了多元化的研发矩阵。
(一)源头阻断:IL-15 单抗开启生物制剂新时代
2024 年 7 月,重庆智翔金泰的 GR2301 注射液临床试验申请获受理,标志着国内首个白癜风单抗进入研发序列。全球目前仅 4 款 IL-15 单抗在研,最高处于 II 期阶段,GR2301 作为国内唯一进入临床的同类药物,使中国患者有望同步享受国际前沿治疗。该药物预计 1-2 年后启动患者招募,进展期、肢端难治型患者可能优先获益。

图片来源:中国国家药品监督管理局药品审评中心
(二)天然创新:CKBA 开创脂代谢调控新路径
泰恩康旗下的 CKBA 软膏是我国自主研发的1类创新药,源自中药乳香活性成分改造,堪称 "天然药物现代化" 的典范。这款全球首个靶向 T 细胞脂肪酸代谢的药物,通过调控 ACC1 和 MFE2 靶点抑制 CD8+T 细胞功能。2025 年公布的 II 期临床试验初步数据显示,1.5% 浓度组中 36% 的患者实现明显复色,面颈部 F-VASI 50 达标率显著优于安慰剂组。泰恩康董事长郑汉杰透露,公司已递交突破性疗法认定申请,III 期临床方案即将启动,目标 2027 年提交上市申请。若成功获批,CKBA 将成为首个兼具治疗与维持疗效的白癜风药物。

图片来源:中国证劵网
(三)精准调控:AhR 调节剂实现三重保护
上海泽德曼医药的外用芳香烃受体(AhR)调节剂,已获 CDE 批准开展确证性临床试验。这款药物通过可精准调控免疫异常、保护黑色素细胞、促黑色素再生,安全性好三重治疗效果,适合面部等敏感部位,为慢性期患者提供长期用药选择。相较于传统药物仅能抑制炎症的单一作用,AhR 调节剂的多靶点优势更符合疾病治疗需求。

图片来源:中国国家药品监督管理局药品审评中心
(四)靶向升级:JAK 抑制剂家族持续迭代
作为当前研发最成熟的靶点,JAK 抑制剂家族不断涌现新成员,疗效和安全性持续优化。芦可替尼乳膏:康哲药业引进的这款外用制剂国内 III 期临床正在推进,海外 III 期数据显示,治疗 52 周时 75% 患者实现面部复色 50% 以上,50% 患者复色达 75% 以上;Povorcitinib:Incyte 公司的口服 JAK1 抑制剂,康哲药业拥有其中国权益,II 期数据显示 52 周时皮损改善率达 40% 以上,停药 24 周仍能维持疗效;MH004 乳膏:明慧医药研发的局部 JAK 抑制剂,通过改善皮肤通透性实现靶向抑制,避免全身毒性,II 期试验拟纳入 156 例患者,评估面部复色效果。
JAK 抑制剂仍是当前研发主力,其中芦可替尼乳膏国内进度最快,有望率先填补市场空白。
竞争格局:国产创新改写全球版图
从研发管线看,国内白癜风创新药赛道呈现 "少而精" 的特点,赛道拥挤度低,且在多个领域实现国际领跑:

图片来源:中洪博元
与国际研发相比,国内药物展现出三大特色:一是天然产物创新,如 CKBA 的中药现代化路径;二是给药方式多元,外用制剂占比高,更适合皮肤病治疗;三是关注本土需求,重点布局儿童等特殊人群用药。业内专家预测,未来 3-5 年将是白癜风创新药上市的爆发期。随着这些药物陆续获批,我国将从 "跟跑" 转为 "并跑" 甚至 "领跑",改写全球白癜风治疗格局。
动物模型:白癜风科研基石
对于患者而言,这些新药研发的每一步进展都承载着希望。而这背后,动物模型作为连接基础研究与临床应用的关键桥梁,为机制破解、药物筛选和疗效验证提供了不可或缺的科研支撑,让治疗突破有了坚实的科学根基。在白癜风创新研究的每一个关键节点,动物模型都发挥着 "试金石" 与 "导航仪" 的核心作用,尤其在机制解析和药物初筛阶段不可或缺。
王宏林团队在揭示致病新机制的研究中,就联合运用多种基因工程小鼠模型,通过精准的基因调控验证了致病链条的完整性。

图片来源:Immunity
在药物研发领域,动物模型更是早期疗效评估的 "第一道关卡"。重庆智翔金泰的 IL-15 单抗 GR2301 在进入临床前,便在白癜风模型小鼠中完成了初步验证:通过注射单抗阻断 IL-15 信号通路后,模型小鼠皮肤中的自身反应性 T 细胞浸润明显减少,黑色素细胞凋亡率下降,为后续临床申请提供了关键数据支持。泰恩康的 CKBA 软膏则在动物实验中展现出独特优势,在黑素细胞损伤模型中,药物能通过调控脂代谢显著降低 CD8+T 细胞的杀伤活性,且在长期给药实验中未观察到明显皮肤刺激反应,为其进入 II 期临床奠定了基础。
动物模型不仅复刻了人类白癜风的核心病理特征,更能精准模拟不同发病阶段和分型特点,使得科研人员能够针对性地测试药物在进展期控制、稳定期复色、难治部位治疗等不同场景下的效果,大幅提升了新药研发的效率与成功率。
中洪博元白癜风模型介绍——莫诺苯宗乳膏诱导小鼠白癜风模型
莫诺苯宗是常用皮肤脱色剂,作为酪氨酸酶活性抑制剂,其接触皮肤后经氧化反应生成醌半抗原,通过抑制黑色素合成关键酶活性减少黑素生成,最终引发皮肤色素脱失,且脱失效应不仅限于药物接触部位,还可波及非接触区域。在小鼠白癜风模型诱导中,其核心发病机制以氧化应激为起始环节:氧化应激先诱导黑素细胞释放损伤相关分子模式(DAMPs),该分子进一步激活固有免疫反应,促使 NK 细胞、DC 细胞等免疫细胞活化,最终启动以 CD8+T 细胞为核心的适应性免疫应答,特异性攻击并损伤黑素细胞,从而模拟白癜风病理过程。
选取健康 SPF 级 C57BL/6 雌性小鼠为实验动物,小鼠周龄控制在 6-8 周,体重范围为 15-25 g。实验先对小鼠进行 7 天适应性饲养,待其适应环境后,脱去背部黑色毛发并划定实验区域,通过外用涂抹方式构建模型,同时采用 “同步治疗” 方案。
实验设置正常对照组与模型组:正常对照组每日涂抹凡士林;模型组每日涂抹莫诺苯宗乳膏,连续给药 83 天(含78天基础给药期与5天观察期)。治疗过程中选用他克莫司软膏、芦可替尼乳膏作为阳性对照药物。
模型构建成功率达 100%,全程无小鼠死亡情况。
模型构建

造模完成后,通过 HE 染色对白癜风模型进行验证。结果显示,正常组小鼠皮肤组织结构完整、层次清晰,未观察到明显病理损伤;与正常组相比,模型组小鼠皮肤中含黑色素的毛囊数量显著减少,提示模型构建成功,随即启动药物干预。
1.背部观察

2.造模和治疗期间体重变化

3.脱色面积评分

4.CD8+免疫荧光染色

5.血清ELISA检测

综上,该模型能有效模拟白癜风病理特征及相关细胞因子变化,验证模型成立。
参考文献:
【1】Yang, Xiuli et al. “Nociceptor-derived CGRP enhances dermal type I conventional dendritic cell function to drive autoreactive CD8+ T cell responses in vitiligo.” Immunity vol. 58,8 (2025): 2086-2103.e9. doi:10.1016/j.immuni.2025.05.018.
【2】曾令娥,李林英,王世全,等.小鼠白癜风疾病模型的构建及初步研究[J].现代中西医结合杂志,2024,33(11):1496-1500.DOI:CNKI:SUN:XDJH.0.2024-11-006.
